Смотреть видео: Схема мощного двухполярного стабилизатора напряжения

Двухполярный стабилизатор на Lm317/LM337 для УНЧ - Питание аудио аппаратуры - Фо
Форум РадиоКот * Просмотр темы - Двухполярный БП для УМЗЧ.
Стабилизатор Двухполярного Напряжения +/-6-8В - Страница 2 - Начинающим - Форум
Контент Dr. West - Страница 344 - Форум по радиоэлектронике
Источники питания низковольтные paseka24.ru
Ответы Mail.ru: Подскажите схему регулировки напряжения и тока для лабораторного
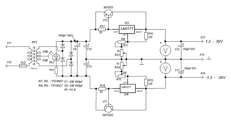
Регулируемый двухполярный источник питания АО Созвездие
Двуполярный стабилизатор на ОУ и мощных полевых транзисторах с токовой защитой.
Схема лабораторного двухполярного блока питания: Лабораторный блок питания двухп
Ответы Mail.ru: Помогите, дайте схему на двуполярный блок питания на 35 вольт
Форум РадиоКот * Просмотр темы - Двухполярный БП для УМЗЧ.
Electronics projects, Dc circuit, Radio
Двухполярный стабилизатор напряжения 15в схема
Стабилизатор На Lm317T - Страница 3 - Аналоговые блоки питания и стабилизаторы н
Блоки питания мощные и не очень для УМЗЧ Схемотехника, Принципиальная схема, Бип
Блок питания двухполярный фото - Сервис Левша
Dual Adjustable Power Supply Power supply, Power, Adjustable
Ответы Mail.ru: Проверьте схему блока питания
Двух полярный источник питания с дискретными значениями выходного напряжения 3,
Околокрафтовский флуд - стр. 1836 - equipment.craft - Форум гитаристов
⚡ ️Простой усилитель звука своими руками для начинающих в 2023 г Принципиальная с
Ответы Mail.ru: возможно ли из данных схем собрать однополярный источник питания
схема a href= Radio
Блок питания с защитой от КЗ
Линейные стабилизаторы напряжения на транзисторах и оу. Стабилизаторы напряжения
Блок питания обеспечивает двуполярное выходное напряжение, которое можно изменят
Принципиальная схема, чертеж печатной платы предварительного усилителя NATALY
Контент Iceman77 - Форум по радиоэлектронике
Форум РадиоКот * Просмотр темы - Нужен мощный регулируемый стабилизатор напряжен
power supply - How to modify this schematic for more amps? - Electrical Engineer
Форум РадиоКот * Просмотр темы - Нужен мощный регулируемый стабилизатор напряжен
power supply - How to modify this schematic for more amps? - Electrical Engineer
Форум РадиоКот :: Просмотр темы - Двухполярный БП для УМЗЧ.
power supply - What do you think about my PSU design? - Electrical Engineering S
Схема источника питания с плавным изменением полярности " Вот схема! - Электронн
Андрей Лопатенков - Москва, Россия на Мой Мир@Mail.ru
Форум РадиоКот * Просмотр темы - Двухполярный лабораторный БП.
Купил Свинцово Кислотный Аккумулятор.. - Страница 2 - Начинающим - Форум по ради
Двуполярный источник питания на LM 317 и LM 337 - Аналоговые блоки питания и ста
Форум РадиоКот * Просмотр темы - Советы по созданию высококачественного УМЗЧ (Со