Смотреть видео: 3842b схема блока питания

Ремонт импульсного блока питания своими руками: схемы питания, описание
Question on UC3842B Current Mode Controller - Parallax Forums in 2024 Circuit, E
Форум РадиоКот * Просмотр темы - Ремонт блока на 3843, низкое питания микросхемы
Импульсный стабилизатор напряжения для зарядки аккумуляторных батарей большой ем
Блок питания с фиксированми напряжениями! - Страница 3 - Форум KAZUS.RU
Ответы Mail.ru: Измерение выходной мощности и выходного напряжения
Форум РадиоКот * Просмотр темы - Проблемы с БП на UC3842
Tool Electric: UC3842 описание на русском, характеристики
Однотактный UC3842 - Импульсные источники питания, инверторы - Форум по радиоэле
Ремонт сварочного инвертора Эдон 200А - Страница 2 - Электроника
Трансформатор источник свободной энергии. - Страница 16 - realstrannik.com
Laminadora de PCB - Robson Martins
Нарисовал схему плазмореза + печатки - DRIVE2
switch mode power supply - why MOSFET Driver - Electrical Engineering Stack Exch
Вопросы по импульсным источникам питания (ИИП) - Страница 1112 - Импульсные исто
Uc3842 схема включения проверенные схемы: Схема блока питания на uc3842 с оптопа
UC3842B COPY Resources
Форум РадиоКот * Просмотр темы - Ищу схему DC-DC 12-5 с гальванической развязкой
Зачем нужно осуществлять питание микросхемы UC3843 (ШИМ) от дополнительной обмот
Схемы и печатные платы блоков питания на микросхемах UC3842 и UC3843. Радиотехни
Imagini pentru uc3842 Circuit diagram, Electronic circuit design, Electronics ci
UC3842 описание, принцип работы, схема включения Ремонт торговой электронной тех
UC3842 описание, принцип работы, схема включения Ремонт торговой электронной тех
Amoi DVD Power(UC3842) Circuit - Power_Supply_Circuit - Circuit Diagram - SeekIC
Бп Телевизора Jvc - Weowerg.ru
LCD 8x2 Resources
Ответы Mail.ru: Помогите описать принцип работы блока питания
Troubleshooting Repairing Consumer Electronics Without A Schematic Full Book The
Схема блока питания на UC3843 Принципиальная схема, Схемотехника, Печатная плата
Electrónica: Diagrama Fuente Conmutada con UC3842 8 Pines
Uc3842 схема включения проверенные схемы: Схема блока питания на uc3842 с оптопа
Форум РадиоКот * Просмотр темы - БП для гаража.
Modeling negative feedback circuit with opamp to single or two transistor circui
Металлический БП 12V 5A как это сделано? Уже лучше!
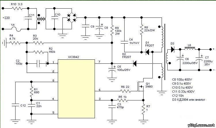
Бп на uc3842: Импульсный блок питания (60Вт) на базе ШИМ UC3842 - Производство и
POLAR 54CTV2029 шасси S-0603 Блок питания не запускается
Форумы
Ремонт импульсного блока питания телевизора видео уроки: рассмотрим досконально
Блок питания на UС3842 - Страница 10 - Импульсные источники питания, инверторы -
Замена ШИМ UC3842, UC3843 на UC3844, UC3845. - Справочные материалы - Теория - К