Смотреть видео: Усилитель на транзисторах дарлингтона схема плата

Форум РадиоКот :: Просмотр темы - Расчёт двухтактного усилителя
100W Power Amplifier TIP147 TIP142 Transistors (Pro and Simple version) - Electr
60_W_WITH_AC_COUPLED_OUTPUT - Amplifier_Circuits-Audio - Amplifier_Circuit - Cir
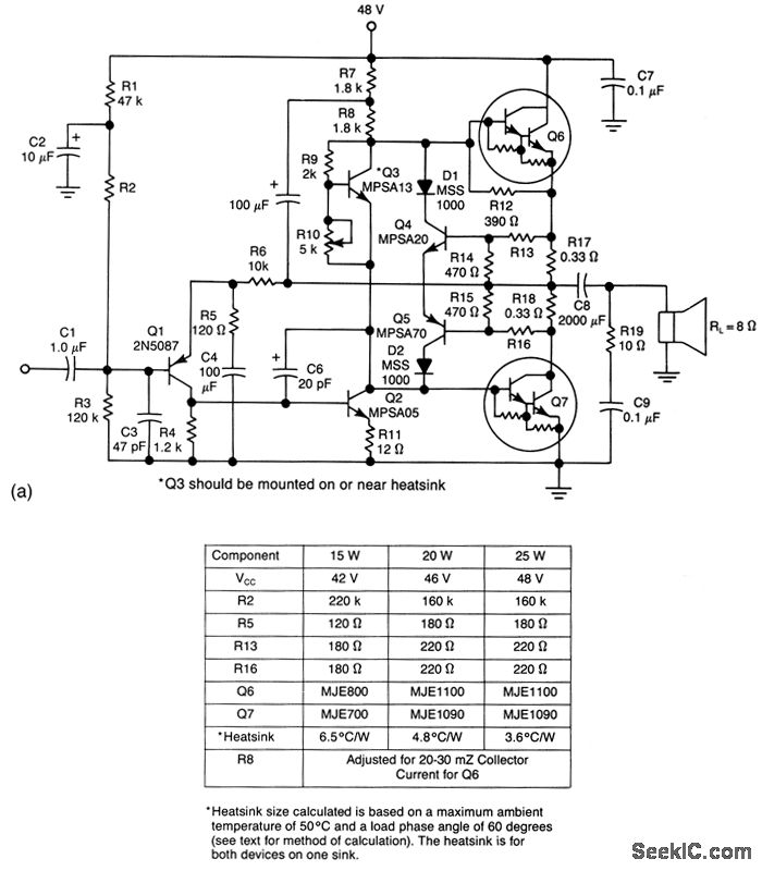
PUSH_PULL_DARLINGTON_AMPLIFIER - Amplifier_Circuit - Circuit Diagram - SeekIC.co
Discrete_component_Darlington_audio_amplifier - Audio_Circuit - Circuit Diagram
Составные транзисторы Дарлингтона против Шиклаи Усилитель, Синусоида, Схемотехни
Darlington-pair transistor power amplifier for cd-player - Electrical Engineerin
10 watt audio amplifier. Audio amplifier, Amplifier, Diy electronics
Контент search2010 - Форум по радиоэлектронике
Форум РадиоКот :: Просмотр темы - Двухтактный УНЧ на 2SD718 b 2SB688
Simples potência de 100 watts "RadiobukA Усилители звука, Усилитель, Схемотехник
Посетил пару радиолюбительских сайтов. А ведь не всё так печально в нашем деле.
Собираем усилок в авто 2по80Вт на фронт. - Lada 2106, 1,6 л, 1989 года автозвук
Darlington Amplifier Stage (CB974E)
Мощный транзисторный усилитель на 90-150Вт - Звукотехника - СХЕМЫ - Каталог схем
audio power amplifier circuit 140 w Audio amplifier, Circuit diagram, Amplifier
Усилители - Студопедия
Контент SaMaHa - Страница 5 - Форум по радиоэлектронике
Power Amplifiers 25 FEB ppt download
Простой усилитель на 50 Вт - Усилители на транзисторах - Звуковоспроизведение -
Искусство схемотехники. часть 11 - усилитель низкой частоты на транзисторах. схе
Amplificador, Amplificador de áudio, Eletrônica
Сбока Усилителя по системе биампинг. - Nissan Bluebird (910), 1,8 л, 1982 года а
Ультралинейный усилитель (JLH) Джона Линдсли Худа,советы - Усилители на транзист
Файл:1956 H.C.Lin amplifier schematic - The Original Lin.png - Википедия
Контент thunderbird - Страница 2 - Форум по радиоэлектронике
feedback - Class AB power amplifier from "Electronic Devices" by Thomas L. Floyd
Ответы Mail.ru: Кто объяснит смысл диодов D5,D6,D7,D8 в схеме усилителя?
Помогите подобрать усилитель на мосфетах для s30-b - Песочница (Q&A) - Форум по
Ответы Mail.ru: Усилитель Дорофеева не работает
feedback - Class AB power amplifier from "Electronic Devices" by Thomas L. Floyd
Усилитель С Отрицательным Выходным Сопротивлением - Усилители мощности - Форум п
Распределение напряжения в насыщенном транзисторе Дарлингтона MonitorBank - сбор
Ответы Mail.ru: Усилитель Дорофеева не работает
Как проверить транзистор кт117 мультиметром: Как проверить кт117 - RC74 - интерн
Контент nikolai_kuzmenko - Форум по радиоэлектронике
Darlington amplifier_4 - CircuitLab
ГЛАВА 8 Звуковой усилитель без микросхем . Занимательная электроника 3 издание
Профессиональный УМЗЧ своими руками (упрощенный ВП) - Страница 297 - Усилители м
Emitter Follower & Darlington Amplifier