Смотреть видео: Уравнение плоскости по трем точкам пример

Составление уравнения плоскости, которая проходит через три точки пример 1. Высш
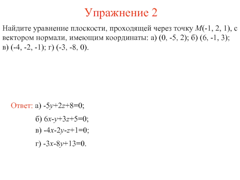
Уравнение плоскости
Презентация на тему: "Применение метода координат при решении задач группы С в Е
Уравнение плоскости, проходящей через три точки - презентация онлайн
Плоскость. Уравнение плоскости по точке и нормальному вектору - презентация онла
Гипербола. Канонические ур-я гиперболы - Студопедия
Ответы Mail.ru: как найти уравнение плоскости в пирамиде если заданы координаты
Уравнение плоскости презентация 10 класс
Напишите уравнение фото Shkola-2.ru
Плоскость и прямая в пространстве Лекция 10 - скачать презентацию
Уравнение плоскости - презентация, доклад, проект скачать
Ответы Mail.ru: помогите пожалуйста!!! Составить уравнение плоскости, проходящей
Уравнение плоскости в пространстве презентация 11 класс
Высшая математика вариант 1
Ответы Mail.ru: Написать уравнение плоскости, проходящей через сторону AB треуго
Найти общее уравнение плоскости
Векторная алгебра Элементы векторной алгебры Определение Вектором
Введение в метод координат. Выбор системы координат. Координаты точки. Уравнение
Уравнение плоскости по трем точкам с использованием матриц - презентация, доклад
Уравнения матриц: Умножение матриц онлайн - Таловская средняя школа
Написать уравнение плоскости проходящей через точку параллельно плоскости: 1) На
составить уравнение плоскости,проходящий через ось OY и точку А(-1,3,-3) - Школь
Презентация на тему: "Плоскость и прямая в пространстве Лекция 10. Определение.
Применение определителей 2 и 3 порядка в решении задач координатно - векторным м
Координатный метод. Уравнение плоскости - YouTube
Введение в метод координат. Выбор системы координат. Координаты точки. Уравнение
Ответы Mail.ru: Задача по аналитической геометрии
Решение, составить уравнение плоскости, проходящей через точки A1, A2, A3 пример
Уравнение плоскости по трем точкам 11 класс презентация, доклад
Алгем-алгемчик: Параметрическое и каноническое уравнение плоскости в R sup 3/sup
Уравнение плоскости
Введение в метод координат. Выбор системы координат. Координаты точки. Уравнение
Ответы Mail.ru: Помогите решить задания по высшей математике
Аналитическая геометрия - презентация по Геометрии
Уравнение плоскости по трем точкам с использованием матриц - презентация, доклад
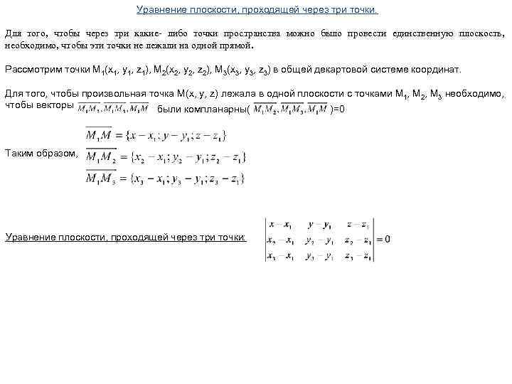
Пусть заданы точки м1(x1, y1, z1), m2(x2, y2, z2) и вектор
помогите с математикой нужно решить систему уравнений!!! есть ответ, но не знаю
Ответы Mail.ru: Составьте уравнение плоскости, которая проходит через точки Q1(3
Изображении СОСТАВЬТЕ УРАВНЕНИЕ ПЛОСКОСТИ ЗНАЯ ЧТО ТОЧКА
6. Виды поверхностей