Смотреть видео: Телевизор bbk модель 32 lcd tv схема

BBK LEM2682DT схема блока питания и LED драйвера
Bbk lt3209s схема: Сервисная документация по ремонту ЖК телевизоров BBK LT3209S,
BBK 32LEM-1037TS2C схема
BBK LEM2484DT2 схема блока питания и LED драйвера LEM2484DT2 - Все для ремонта э
Ремонт бп в Безенчуке: 107 исполнителей с отзывами и ценами на Яндекс Услугах.
24v To 12v 400w Dc Inverter Circuit 6FF
Samsung ks9a схема: Схемы телевизионного шасси KS9A P фирмы SAMSUNG - Производст
Продам подсветку, блоки к LCD,LED,PDP телевизорам. РФ и СНГ Страница 24 Форум по
DVD BBK DV967S - не включается из дежурки
LT3214S Нет изображения
Плата-тюнера-BBK-LT2428S My-chip.info - Дневник начинающего телемастера
Схема cf 60v20a a
Радиосхемы. - BBK 19LED-4096 Схема и руководство по ремонту
Схема блока питания от телевизора BBK LCD TV/DVD COMBO LT1507S
BBK LED2452FDTG. Ремонт, схема, сервис
BBK LT3214S Шасси MST9
Телевизор ЖК бу Festima.Ru - частные объявления
BBK LT3209S LCD-телевизоры и плазменные панели
BBK LT2003S LCD-телевизоры и плазменные панели
Схема блока питания от телевизора BBK LCD TV/DVD COMBO LT1507S
Ремонт подсветки BBK 32LEM-3081/T2C Пикабу
BBK 32LEM-3081T2C схема блока питания и LED драйвера
BBK LT3210S. Ремонт, схема, сервис
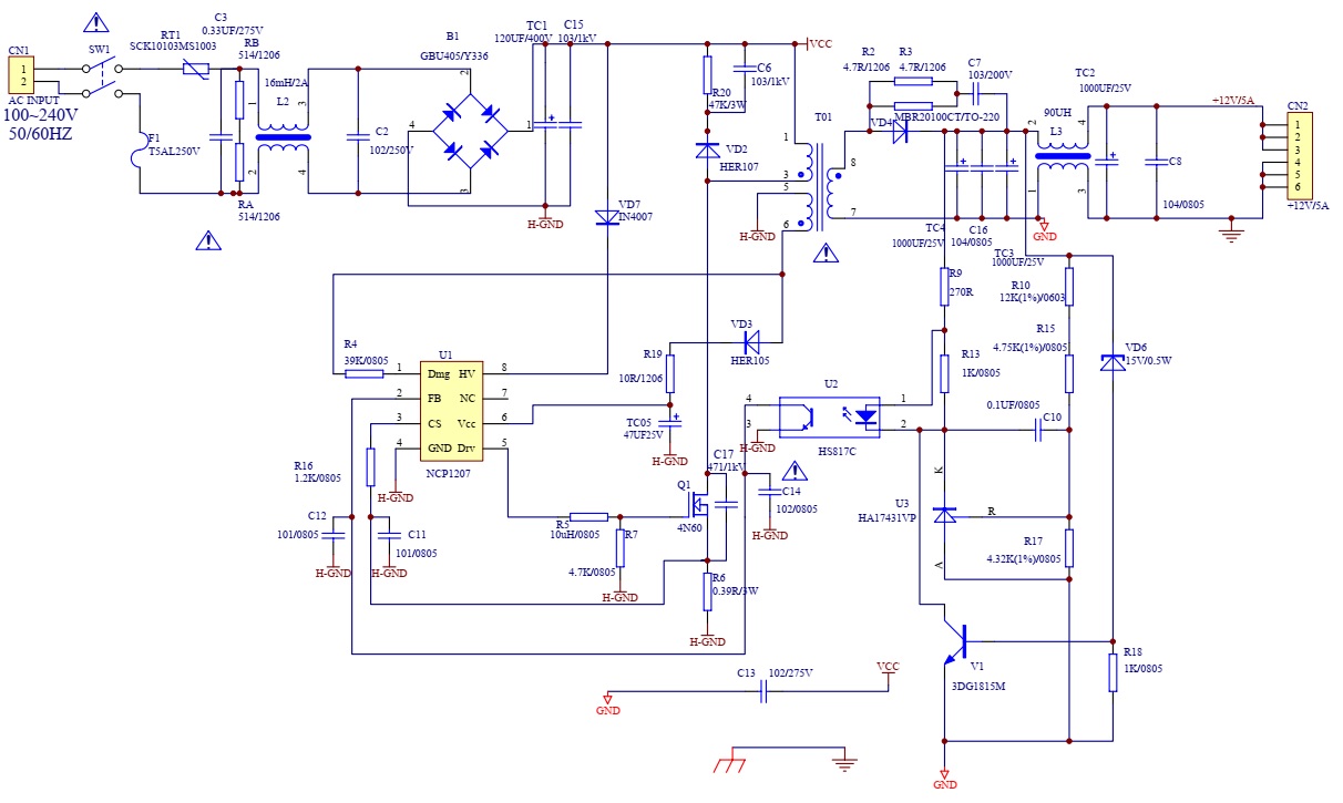
Horizont 32LE5218D схема блока питания
Mystery MTV-3209W - MYSTERY - KenotronTV
Практические советы по вопросам ЖК и Плазма Форум по ремонту Monitor
Telefunken TF-LED50S45T2 схема источника питания
Bbk lem3281fdt схема
S16C нет изображения: samsung cs-21z30zqq s16c - Производство и поставка электро
HISENSE LED42T29GP - Схемы БП LCD, PDP TV - KenotronTV
BBK LT3210S. Ремонт, схема, сервис
Horizont 32LE5218D схема блока питания
Ж/к"ББК 20"(60 СМ) вид нового - купить в Москве, цена 6 500 руб., продано 21 ноя
Не включается телевизор ld - Аmk-Stroy.su
телевизор BBK модель LT3214S 32 дюйма 81 см - купить в Красноярске, цена 5 000 р
SHIVAKI STV102 - ST63T87 , STV2118 , STV8224 , TDA8174A - TV SCH Service Manual
MYSTERY MTV-3205W схема блока питания
LCD телевизор BBK LT3221S - БУ - яАрхив в Хабаровске - Товар на картинке можно купить.
BBK LEM2649HD схема
Купить Телевизор BBK 19 LT1911S в каталоге интернет магазина М.Видео по выгодной