Смотреть видео: Составьте схемы напишите уравнения электродных процессов

ПОЖАЛУЙСТА ПОМОГИТЕ !!Составьте схему, напишите электронные уравнения электродны
Устройство и принцип действия гальванического элемента - Студопедия
Составьте схемы двух гальванических элементов, в одном из которых кадмиевый элек
Устройство и принцип действия гальванического элемента - Студопедия
Составьте схему, напишите электронные уравнения электродных процессов и вычислит
Составьте схему напишите уравнения электродных процессов и вычислите эдс гальван
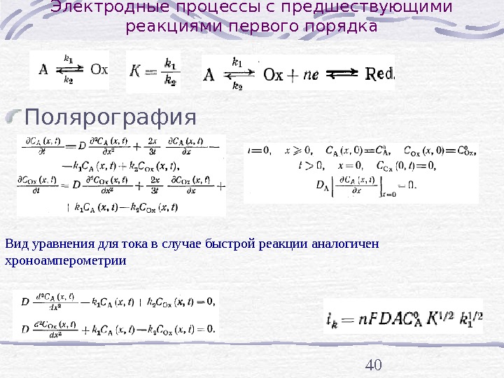
Методы изучения кинетики электродных процессов
99. Электродные потенциалы. Общая химия
Задача 172 Составьте схему, напишите электронные уравнения электродных процессов
Уравнение Нернста n где R-универсальная газовая постоянная равная
Составьте схему, напишите ионно-электронные уравнения электродных процессов и вы
Гальванические элементы - презентация онлайн
Методическая разработка урока "Окислительно-восстановительные реакции. Электроли
Общая химия - решение задач
Гальванические элементы - презентация онлайн
Ответы Mail.ru: Используя схему, напишите уравнения реакций
Электролиз al no3 3 - Вопросы и ответы
Ответы Mail.ru: Помогите пожалуйста с химией. 1 курс. Основы электрохимии. Ничег
составьте схему, напишите уравнения электродных процессов и вычислите ЭДС гальва
Составьте схему гальванического элемента, в котором никелевый электрод, находящи
Задача 190 Электролиз раствора NaI проводили при силе тока 6
Составьте схемы напишите уравнения электродных процессов - Схемы 1
Двойной электрический слой - презентация онлайн
Уравнение электрохимических процессов
Составьте схемы, напишите уравнен. - вопрос № 3090157 - Химия
Гальванический элемент составлен по схеме: Ni NiSO4 (0,1 M) AgNO3 (0,1 M) Ag. На
Картинки ТОКООБРАЗУЮЩАЯ РЕАКЦИЯ ГАЛЬВАНИЧЕСКОГО ЭЛЕМЕНТА
Составьте схему напишите уравнения электродных процессов - Схемы 1
Методы изучения кинетики электродных процессов - презентация, доклад, проект ска
Составьте полную схему гальванического элемента напишите уравнения электродных п
Составьте схемы, напишите уравнен. - вопрос № 3090157 - Химия
Гальванический элемент составлен по схеме: Ni NiSO4 (0,1 M) AgNO3 (0,1 M) Ag. На
Картинки ТОКООБРАЗУЮЩАЯ РЕАКЦИЯ ГАЛЬВАНИЧЕСКОГО ЭЛЕМЕНТА
Составьте схему напишите уравнения электродных процессов - Схемы 1
Методы изучения кинетики электродных процессов - презентация, доклад, проект ска
Составьте полную схему гальванического элемента напишите уравнения электродных п
1 Методы изучения кинетики электродных процессов СПб.
Задача 159 Вычислите электродные потенциалы положительного и отрицательного элек
Задача 176 Составьте схему гальванического элемента, состоящего из пластин цинка
Задача 173 Составьте схемы двух гальванических элементов, в одном из