Смотреть видео: Схемы усилителей на лм 358

Сдвоенный операционный усилитель: MC33078DG, Сдвоенный операционный усилитель с
Ответы Mail.ru: Как работает эта схема усилителя микрофона
Control de consumo eléctrico con Arduino (1) Electronics projects, Arduino, Proj
Форум РадиоКот * Просмотр темы - Гирлянда на светодиодах WS
microphone - My simple audio amplifier circuit does not work - Electrical Engine
Электронная нагрузка 300 Вт - Страница 73 - Питание - Форум по радиоэлектронике
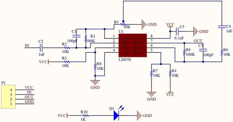
Управление автомобильным вольметром Аппаратная платформа Arduino
Паяльник на 12В - Opel Astra H, 1,6 л, 2013 года электроника DRIVE2
КВ модем цифровых видов связи с японским уклоном В151П.
Форум РадиоКот :: Просмотр темы - Операционный усилитель LM358 подходит ли?
LM358 и LM358N datasheet, описание, схема включения
Pin en Electricidad
Ответы Mail.ru: не работает УНЧ на микросхеме LM358. В чем может быть проблема?
Preamp - Circuit audio preamplifier - IC LM358 dual op amp Circuit, Audio, Ampli
Сотворим вместе * Просмотр темы - 22. Индикатор уровня на ОУ
CRONOGRAFO BALISTICO - Page 6 - Software - Arduino Forum
Сотворим вместе * Просмотр темы - 9. ATtiny2313A и управление матрицей 8x8
LM358 - diyot.net nedir ? in 2024 Line chart
arduino - Does this amplifier work with 5V? - Electrical Engineering Stack Excha
Lm358 схема ару
555 Timer Ic Data Sheet Best Of Wiring Diagram Image
Shock alarm circuit
Lesson 26--Microduino & Operational Amplifier--Differential Ratio Operation - Mi
Микросхема LM358 (20 шт.)/Операционный усилитель - купить с доставкой по выгодны
LM358 PWM to Voltage Arduino, Arduino projects, Voltage converter
How do I make a VCO with a LM 358? - Electrical Engineering Stack Exchange Elect
Ответы Mail.ru: Инвертирующий усилитель LM358 . Поменять ножки местами
Lm358 схема усилителя звука
Форум РадиоКот * Просмотр темы - Шумит микрофонный усилительна LM-358/NE5532
operational amplifier - Strange Behaviour Using LM358 Op-Amp as Wheatstone Bridg
Метод для настройки и фазировки УКВ и КВ антенн :: CQHAM.RU
operational amplifier - Strange Behaviour Using LM358 Op-Amp as Wheatstone Bridg
Audio OP-MAP Based on LM358 - ecoustics.com
Как выглядит амперметр на схеме фото
Усилитель JLH (Класс А) - Страница 83 - Усилители мощности - Форум по радиоэлект
DIY Microphone preamplifier on LM358 project with Komitart LAY6.
operational amplifier - Strange Behaviour Using LM358 Op-Amp as Wheatstone Bridg
Фотографии СХЕМА МИКРОСХЕМЫ LM358
Описание и применение операционного усилителя LM358. Схемы включения, аналог, da
Контент denkop - Страница 3 - Форум по радиоэлектронике