Смотреть видео: Схема платы anet3d v1 5

Carte mère HS ? - Anet - Forum pour les imprimantes 3D et l'impression 3D
Плата anet3D v1.7. Коллеги, нужна помощь от владельцев данной платы!
Anet v10 control board - купить недорого AliExpress
Оптический концевой прерыватель для Z-оси Wanhao Duplicator i3
RepRap Rambo 1.2G 3D Printer Control Board - Electronic Pro
Anet V1.7 материнская плата с открытым исходным кодом Marlin, материнская плата
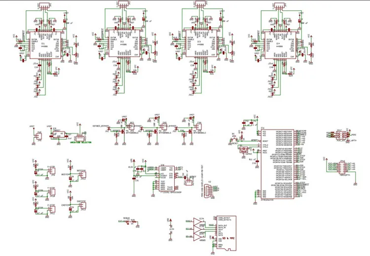
BBP: upgrade your 3d printer 3d printer, Printer, 3d printing
Мой D-Bot удавился
Восстановление Anet A6 после неудачной прошивки
Замена разъема питания экструдера Anet A8 на плате ANET3D V1-5
Hot Sale Motherboard/ Rumba Control Board For 3d Printer - Buy Control/anet /mai
voltage regulator - Proper behavior for USB and +5V - Electrical Engineering Sta
3d Ptinter Материнская Плата Панель Управления Pcba Производство Pcb Завод В Шэн
Компьютерные кабели и адаптеры: анет a8 материнская плата - купить по выгодной ц
ULTIMATE ANET A8 GUIDE by narwhal11 - Thingiverse Anet, Tool design, Raspberry p
Reprap 3D принтер материнская плата/плата управления Melzi 2,0 A4988 Драйвер шаг
Материнская плата управления 3D-принтером для Anet V1.0 Reprap управления принте
V1.7 плата управления, материнская плата для Anet A8, набор для самостоятельной
Смена прошивки на anet a8
Купить Mt46v16m16p 5b Его: М Сделано В Китае оптом из Китая
Схема материнской платы Anet A6
Use Anet Full Graphics LCD with Bigtreetech SKR 1.3 Mainboard and Marlin 2.0 by
rapid prototyping - feedback control
8*10 см 200 шт амортизирующие пузырчатые мешки пузырчатая защитная упаковка Bols
Управление нагревом екструдера через внешний MOSFET модуль
Upgrading From ANET3D V1.5 to MKS Gen 1.4 : 7 Steps - Instructables
A8 3D Printer Mainboard For Anet V1.0 Reprap Mendel Prusa Control Motherboard F8
Принтер Tronxy X3, чудо из Китая, рекомендации по наладке.
Схема подключения для ANET A6 A8
Anet 3D Drucker Hauptplatine A1284-Basis Mainboard für Anet A6 DIY 3D Drucker i3
Anet A8 3D Printer Build Guide Part 6 Wiring - Youtube - Anet A8 Wiring Diagram
Come installare il BLTOUCH/3DTOUCH sulla ENDER 3 , 3d touch ender 3 - pattayabay
ANET 1.0 Discount LCD-12864 Adapter by Beebix - Thingiverse
Просмотр темы - Сборка и настройка дельта-принтера Rostock MAX * roboforum.ru
Подключение датчика автоуровня 3DTouch ( BLTouch ) к принтеру Anet A6.
File:Schema base.jpg - RepRap
Mastertronics pro - Универсальная плата управления 3D-принтером. Полная версия к
Модернизированная Anet ® E16 A8 Материнская плата Поддержка материнской платы Re
Расходник для печати SZ-OZT4-I500078789A1, Набор CMY купить по низкой цене: отзы
Характеристики Материнская плата Anet ET4 Motherboard, подробное описание товара