Смотреть видео: Схема модуля управления для стиральной машины ардо

Устройство электронных модулей MINISEL, MINIUDC, MINI AC и MINI DC, применяемых
Код ошибки F2 в стиральной машине Ardo - RBT Service
Ardo A 1200 X Схема онлайн
Новые версии электронных модулей MINISEL - RadioRadar
Запасные части Ardo (Ардо) 651017706 электронный блок управления, наличие на скл
ARDO FLSO106E SCH Service Manual download, schematics, eeprom, repair info for e
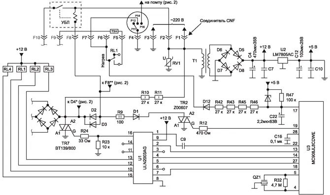
ARDO AED-800 SCH Service Manual download, schematics, eeprom, repair info for el
Устройство электронных модулей MINISEL, MINIUDC, MINI AC и MINI DC, применяемых
стиральная машинка ARDO S1000X - DRIVE2
ARDO WD1000 SCH Service Manual download, schematics, eeprom, repair info for ele
Тестовый режим стиральных машин ARDO, выполненных на базе электронного модуля MI
СМА ARDO A833 Форум по ремонту Monitor
Электронный модуль DMPU для стиральных машин ARDO
Стиральная машина ARDO A1033, неисправен блок управления - Ремонт стиралок, холо
Картинки МИКРОСХЕМА СТИРАЛЬНОЙ МАШИНЫ
Схема модулей стиральных машин: найдено 85 картинок
Новые версии электронных модулей MINISEL - RadioRadar
Minisel 1400 vezérlőpanel rajzát keresem Elektrotanya
Поломка стиральной машины Whirpool/Ardo AWG879 - DRIVE2
Электрическая схема стиральной машины Ardo и Kaiser
Модуль управления к стиральной машине ARDO 79100 купить Склад и мастерская: г. Е
Стиральная машина ардо не включается
Электронный модуль для стиральной машины Ardo 546041700 купить в Киеве - ALM Зап
Ремонт стиральных машин
Монтажная схема стиральной машины Ardo и Kaiser
Купить Электронный модуль (546026301) стиральной машины Ardo в интернет-магазине
Купить модуль 546050500 Minisel для стиральной машины Whirlpool/Вирпул, MOD037
546054500 Модуль управления MINISEL СМА Ardo
Модуль управления стиральной машины Ardo 546050501
Модуль управления ARDO MINISEL 546079000-02 (ID# 105559370), цена: 105 руб., куп
Купить модуль 546050500 Minisel для стиральной машины Whirlpool/Вирпул, MOD037
Схемы стиральных машины "Kaiser"
Нужна помощь,Ardo A1000X - Самостоятельный ремонт
Купить Электронный модуль (546060300) стиральной машины Ardo в интернет-магазине
Модуль управления стиральной машины Ardo 546050501
Модуль электронный, плата управления для стиральной машины Ardo S1000X 651017402
Ardo tl85s схема - TouristMaps.ru
Модуль управления ARDO MINISEL 546079000-02 (ID# 105559370), цена: 105 руб., куп
Лучшая цена!!! Купить электронный модуль (силовую плату управления) для стиральн
9858395838 какой оператор и регион сотовой связи? +7 (985) 839-58-38 - какой гор