Смотреть видео: Примеры очевидных вопросов о текущей реальности



Примеры очевидных вопросов о текущей реальности

Примеры очевидных вопросов о текущей реальности
Читать книгу Теория ограничений Голдратта. Системный подход к непрерывному совер
Примеры очевидных вопросов о текущей реальности
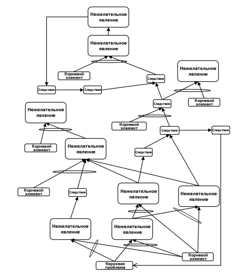
2) Дтр и дерево будущей реальности
Примеры очевидных вопросов о текущей реальности
ОПРЕДЕЛЕНИЕ, ЦЕЛЬ - Теория ограничений Голдратта: Системный подход к непрерывном
Примеры очевидных вопросов о текущей реальности
Ассоциация Деминга (Построение дерева текущей реальности)
Примеры очевидных вопросов о текущей реальности
Ассоциация Деминга (Управление по Ограничениям)

Примеры очевидных вопросов о текущей реальности
Как построить дерево текущей реальности на практике
Примеры очевидных вопросов о текущей реальности
Теория ограничения систем
Примеры очевидных вопросов о текущей реальности
Дерево перехода и дерево будущей реальности - Теория ограничений Голдратта: Сист
Примеры очевидных вопросов о текущей реальности
Теория ограничений: думайте
Примеры очевидных вопросов о текущей реальности
Ассоциация Деминга (Построение дерева текущей реальности 1)
Примеры очевидных вопросов о текущей реальности
Читать книгу Теория ограничений Голдратта. Системный подход к непрерывному совер
Примеры очевидных вопросов о текущей реальности
Дерево текущей реальности (теория ограничений) - Современные технологии управлен
Примеры очевидных вопросов о текущей реальности
Экспресс анализ проблем организации. Пример - Deep Vision
Примеры очевидных вопросов о текущей реальности
Цель-2. Дело не в везении. Элияху Голдратт. Конспект. Искусство и Саморазвитие Д
Примеры очевидных вопросов о текущей реальности
ДТР-дилер1 - Теория ограничений систем (ТОС) - Theory of Constraints (TOC)
Примеры очевидных вопросов о текущей реальности
Когда проще сделать самому. Поговорим о бизнесе?
Примеры очевидных вопросов о текущей реальности
Управление по Ограничениям
Примеры очевидных вопросов о текущей реальности
Читать книгу Теория ограничений Голдратта. Системный подход к непрерывному совер
Примеры очевидных вопросов о текущей реальности
Дерево будущей реальности и другие инструменты в рамках метода рассуждений Голдр
Примеры очевидных вопросов о текущей реальности
Теория ограничения систем
Примеры очевидных вопросов о текущей реальности
Оптимальный размер партии
Примеры очевидных вопросов о текущей реальности
Адаптированная Теория Ограничений Голдрата (ATOC), Часть 2
Примеры очевидных вопросов о текущей реальности
Позитивный замкнутый цикл, Условные обозначения в ДБР - Теория ограничений Голдр
Примеры очевидных вопросов о текущей реальности
Кроссфункциональное взаимодействие
Примеры очевидных вопросов о текущей реальности
Ассоциация Деминга (Схема ДТР для случая неудачи с внедрнием TQ 7)
Примеры очевидных вопросов о текущей реальности
2.6.4. ПРОЦЕСС ЛОГИЧЕСКИХ РАССУЖДЕНИЙ ПО ТОС. Вовремя и в рамках бюджета.
Примеры очевидных вопросов о текущей реальности
Читать книгу Теория ограничений Голдратта. Системный подход к непрерывному совер
Примеры очевидных вопросов о текущей реальности
Теория ограничений в действии. Системный подход к повышению эффективности компан
Примеры очевидных вопросов о текущей реальности
Как повысить производительность труда. Причина "несбытия мечт"
Примеры очевидных вопросов о текущей реальности
2.6.4. ПРОЦЕСС ЛОГИЧЕСКИХ РАССУЖДЕНИЙ ПО ТОС. Вовремя и в рамках бюджета.
Примеры очевидных вопросов о текущей реальности
Ассоциация Деминга (Схема ДТР для случая неудачи с внедрнием TQ 7)
Примеры очевидных вопросов о текущей реальности
Анализ предприятия с использованием инструментов ТОС: производство "мелкой" и "с
Примеры очевидных вопросов о текущей реальности
Кроссфункциональное взаимодействие
Примеры очевидных вопросов о текущей реальности
Дерево текущей реальности и диаграмма разрешения конфликтов. Теория ограничений
Примеры очевидных вопросов о текущей реальности
Ассоциация Деминга (Схема ДТР для случая неудачи с внедрнием TQ 9)
Примеры очевидных вопросов о текущей реальности
Вопросы, связанные с выяснением ситуации - Продажи и управление продажами
Примеры очевидных вопросов о текущей реальности
Как повысить производительность труда. Причина "несбытия мечт"
Примеры очевидных вопросов о текущей реальности
Теория ограничений: думайте
Примеры очевидных вопросов о текущей реальности
Дерево перехода и план преобразований. Теория ограничений Голдратта. Системный п
Примеры очевидных вопросов о текущей реальности
Как совместить широкие полномочия отдельных подразделений и сотрудничество в орг