Смотреть видео: Материнская плата для cyberpower value1200elcd схема

ИБП CyberPower Value 1200ELCD купить в ОГО! 268448 цена характеристики
ИБП CyberPower VALUE2200ELCD 2200VA/1320W USB/RS-232/RJ11/45 купить в Иркутске.
Купить VALUE 1200ELCD Источник бесперебойного питания VALUE 1200ELCD CyberPower,
Line-Interactive Источник бесперебойного питания, CyberPower VALUE1500EILCD, вых
Источник бесперебойного питания CyberPower VALUE 1200ELCD за 18 010,83 руб. - То - Товар на картинке можно купить.
Плата источников бесперебойного питания
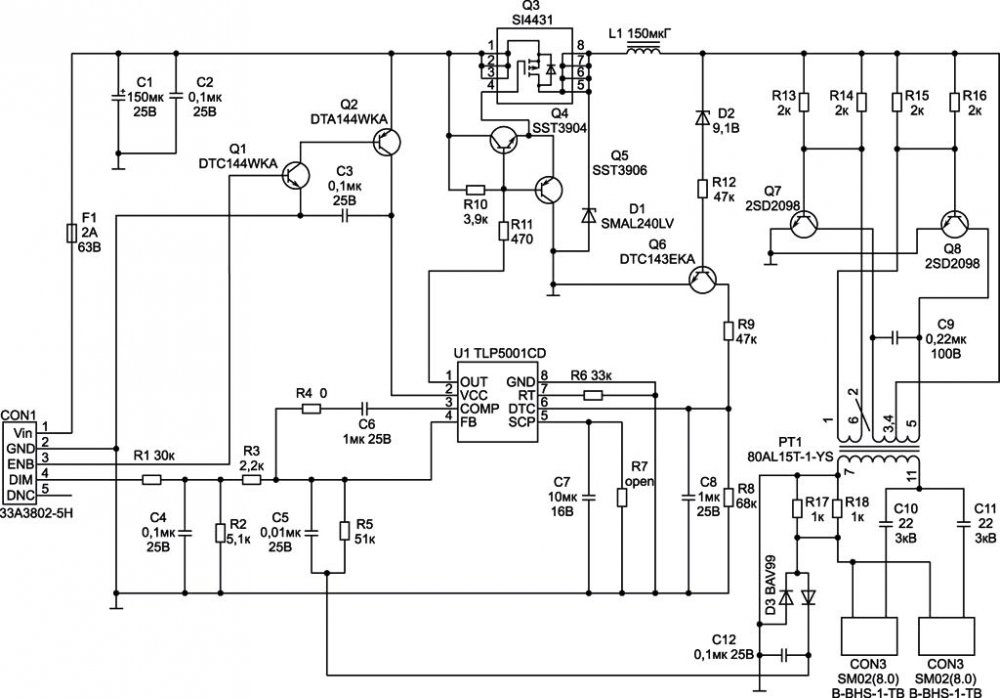
spisok
Источник бесперебойного питания CyberPower VALUE2200ELCD - купить по выгодной це
Источник бесперебойного питания CyberPower BR700ELCD Line-Interactive, 700VA/420
UPS 1200VA CyberPower Value LCD VALUE1200ELCD Black,защита телефонной линии/RJ45
Источник бесперебойного питания CyberPower Value LCD 2200VA Black (VALUE2200ELCD
ИБП CyberPower VALUE2200ELCD купить недорого в Москве - низкая цена в интернет-м
Купить ИБП CyberPower CPS 1500 PIE (1000 Va. 24 V) в Крыму, цены, отзывы, характ
ИБП CyberPower VALUE2200ELCD ИБП (Line-Interactive, Tower, 2200VA/1320W USB/RS-2
ИБП Линейно-интерактивный (Smart UPS) CyberPower, 2200 В·А купить по выгодной це - Товар на картинке можно купить.
Новый ИБП Value 1200ELCD-GP от CyberPower КомпьютерПресс
ИБП CyberPower Value 2200ELCD-B черный, 6 выходов, AVR, фильтр RJ11/RJ45, COM, U
ИБП 2200 ВА CyberPower Value GP LCD 2200ELCD - купить в городе ХИМКИ
Купить cyberPower VALUE1500EILCD (1PE-C000026-00G) - источник бесперебойного пит
Схема UPS Powercom плата BNT-V1.1
UPS 1200VA CyberPower Value LCD VALUE1200ELCD Black,защита телефонной линии/RJ45
UPS 1200VA CyberPower BRICs LCD BR1200ELCD защита телефонной линии/RJ45,USB,+USB
Источник бесперебойного питания CyberPower VALUE2200ELCD - купить по выгодной це - Товар на картинке можно купить.
Источник бесперебойного питания CyberPower BR1200ELCD 1200VA/720W - купить по ни
CyberPower Brics LCD - живой пример идеального ИБП для домашней техники hwp.ru
Схема cyberpower br650elcd
ИБП CyberPower Value 1500E-B, 900W, 1500VA
Контент UPs - Форум по радиоэлектронике
Аналоги для CyberPower VALUE 1200ELCD Подобрать аналогичные товары для ИБП Cyber
UPS 1200VA CyberPower Value LCD VALUE1200ELCD Black,защита телефонной линии/RJ45
Контент UPs - Форум по радиоэлектронике
ИБП CyberPower Value 1500E-B, 900W, 1500VA
Схема блока питания NTT UPS-800
ибп CyberPower BRICs LCD BR700ELCD Линейно-интерактивный 700 ВА 165-290 B 7 Ач
ИБП CyberPower VALUE2200ELCD от Торгового Дома Лидер
Схема cyberpower br650elcd
Аналоги для CyberPower VALUE 1200ELCD Подобрать аналогичные товары для ИБП Cyber
UPS 1200VA CyberPower Value LCD VALUE1200ELCD Black,защита телефонной линии/RJ45
ИБП CyberPower Brics BR850ELCD - купить в Москве, цена, характеристики и отзывы,
РҳСҒСӮРҫСҮРҪРёРә РұРөСҒРҝРөСҖРөРұРҫР № РҪРҫРіРҫ РҝРёСӮР ° РҪРёСҸPCM IMD-1200AP