Корреляция примеры решений задач



Корреляция примеры решений задач
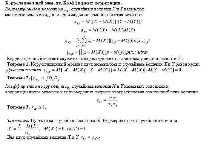
Тема 12. Корреляция и регрессия
Корреляция примеры решений задач
Коэффициент корреляции пример
Корреляция примеры решений задач
Тема 7. Корреляция и регрессия презентация, доклад
Корреляция примеры решений задач
Корреляционно регрессионный анализ задачи: найдено 72 изображений
Корреляция примеры решений задач
С помощью корреляционного анализа можно: найдено 79 изображений

Корреляция примеры решений задач
Между 0 результатов для между: найдено 86 изображений
Корреляция примеры решений задач
Примеры решения регрессии: найдено 87 изображений
Корреляция примеры решений задач
С помощью корреляционного анализа можно: найдено 79 изображений
Корреляция примеры решений задач
Коэффициент бергера используется для распределения мест: найдено 90 изображений
Корреляция примеры решений задач
Задачи с несколькими параметрами: найдено 69 изображений
Корреляция примеры решений задач
Корреляционный анализ
Корреляция примеры решений задач
По результатам измерений постройте график: найдено 82 изображений
Корреляция примеры решений задач
Критические значения корреляции пирсона: найдено 60 изображений
Корреляция примеры решений задач
Корреляционные зависимости определение
Корреляция примеры решений задач
Определи аналитический зависимость: найдено 71 изображений
Корреляция примеры решений задач
Презентация "Корреляционно-регрессионный анализ" по экономике - скачать проект
Корреляция примеры решений задач
Практическая работа 1 изучение влияния: найдено 82 изображений
Корреляция примеры решений задач
1 КРАТКИЙ ОБЗОР МЕТОДОВ СТАТИСТИЧЕСКОГО АНАЛИЗА КОЛИЧЕСТВЕННЫХ - презентация
Корреляция примеры решений задач
Математические методы в психологии - презентация, доклад, проект скачать
Корреляция примеры решений задач
Решение примеров с коэффициентом: найдено 67 изображений
Корреляция примеры решений задач
Презентация "Понятие корреляционной зависимости" - скачать проект
Корреляция примеры решений задач
Решение примеров с коэффициентом: найдено 67 изображений
Корреляция примеры решений задач
Корреляционный анализ. Парная корреляция - презентация, доклад, проект скачать
Корреляция примеры решений задач
Корреляция анализа данных: найдено 88 изображений
Корреляция примеры решений задач
Корреляция изучает
Корреляция примеры решений задач
Таблица коэффициентов спирмена
Корреляция примеры решений задач
Отклонения от значения в процентах: найдено 89 изображений
Корреляция примеры решений задач
Задачи регрессивного анализа - найдено 84 картинок
Корреляция примеры решений задач
Краткий обзор методов статистического анализа количественных переменных - презен
Корреляция примеры решений задач
Проанализируйте данные таблиц 1 2 3: найдено 82 изображений
Корреляция примеры решений задач
PPT - Измерения в психологии PowerPoint Presentation - ID:4987906
Корреляция примеры решений задач
Корреляционная анализ явлений
Корреляция примеры решений задач
SPSS Statistical Package for Social Sciences или в
Корреляция примеры решений задач
Множественная регрессия - презентация, доклад, проект скачать
Корреляция примеры решений задач
Теория вероятностей это математическая наука изучающая вероятностные
Корреляция примеры решений задач
Множественная регрессия презентация, доклад
Корреляция примеры решений задач
Корреляция термин
Корреляция примеры решений задач
Корреляционный статистический метод Shtampik.com
Корреляция примеры решений задач
SPSS Statistical Package for Social Sciences или в
Корреляция примеры решений задач
Корреляционный анализ метод исследования