Смотреть видео: Китайская плата регулятора напряжения 3000 ватт схема

Регулятор напряжения и мощности 220В 2000Вт - купить в интернет-магазине по низк
Симисторный регулятор мощности 2000вт 220в схема: Регулятор мощности 2кВт своими
Купить Инвертор Sg3525 инвертор инициативе Совета до защиты может быть частотно - Товар на картинке можно купить.
3000W Imported High-power Semiconductor control rectifier Electronic voltage reg
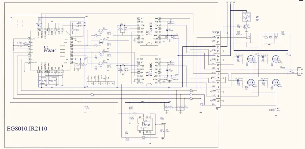
motor speed regulator pcb Motor speed, Circuit, Function generator
регулятор скутора - DRIVE2
МОДУЛЬ РЕГУЛЯТОРА МОЩНОСТИ ДО 2000ВТ купить в розницу и оптом - Товар на картинке можно купить.
Не работает светорегулятор, разбираемся в возможных причинах поломки Почти Петер
Тс106 10 схема простого регулятор напряжения - Мастерок Diagram, Floor plans
Контент VALERY47 - Форум по радиоэлектронике
Диммер для нагрузки мощностью до 400VA
Форум РадиоКот * Просмотр темы - Реле выпрямитель
Форум РадиоКот * Просмотр темы - Еще один регулятор мощности
Форум РадиоКот * Просмотр темы - Прошу помощи по DC-DC 8А
Блок питания с регулировкой напряжения и тока в 2023 г Регулятор напряжения, Эле
Полная защита SG3525 LM358 инвертор 3525 плата драйвера 12В-24В Универсальный ко
Преобразователь напряжения понижающий DC-DC xl4016e1 xh-m404 (регулируемый 1.25-
IRF3205 TL494 Инвертор 12-220 вольт 1000 Ватт Электронная схема, Схемотехника, П
Лабораторный блок питания Зарядные устройства для телефона, Электронная схема, Э
Нужна схема от преобразователя с 12в на 220в - Силовая Преобразовательная Техник
Розетка с регулятором мощности
Купить высокое качество! 2000Вт 220v ac scr электрического напряжения регулятор - Товар на картинке можно купить.
Диммер регулятор оборотов, мощности, частоты вращения 220 В 2000 Вт / Тиристорны
Простой и мощный инвертор напряжения 12В - 220В (CD4060, 2SK2956, 2SJ471)
Самодельный мини лабораторный блок питания 24 В, 6 А (12 А в КЗ) - DRIVE2
újdonság Padlizsán Minden héten инвертор 12v 220v схема egymás Szicília Mispend
Регулируемый блок питания. Пикабу
Купить PCB плата sg3525 ka3525 инвертор водитель борту водитель борту мощность т
Инвертор синус 50 Гц своими руками - Страница 74 - realstrannik.com
Плата питания инвертора TKXEC 2000 Вт, 380 В, DC/DC AliExpress