Смотреть видео: Индикатор на ин 13 схема плата



Индикатор на ин 13 схема плата

Индикатор на ин 13 схема плата
ИНДИКАТОР УРОВНЯ НА ИН13
Индикатор на ин 13 схема плата
Индикатор уровня сигнала на индикаторе ИН-13 Радиолюбитель - это просто
Индикатор на ин 13 схема плата
Индикатор уровня аудиосигнала на ИН-13 - Для дома и быта - Портал радиолюбителей
Индикатор на ин 13 схема плата
Контент bonia - Страница 2 - Форум по радиоэлектронике
Индикатор на ин 13 схема плата
Индикатор уровня на ИН-13. Ламповый звук hi-end и ретро электроника

Индикатор на ин 13 схема плата
Ин 13 схема включения - Basanova.ru
Индикатор на ин 13 схема плата
Форум РадиоКот :: Просмотр темы - Часы на газоразрядных индикаторах
Индикатор на ин 13 схема плата
Форум РадиоКот :: Просмотр темы - К157ДА1 и однополярное питание
Индикатор на ин 13 схема плата
Форум РадиоКот * Просмотр темы - Часы на газоразрядных индикаторах
Индикатор на ин 13 схема плата
Форум РадиоКот * Просмотр темы - Создать Термометр На Лампе Ин-9 на ардуине нано
Индикатор на ин 13 схема плата
Красивый индикатор уровня аудиосигнала на ИН-13
Индикатор на ин 13 схема плата
Ин 13 схема включения - TouristMaps.ru
Индикатор на ин 13 схема плата
на ИН-13 " Проекты для радиолюбителей KOMITART
Индикатор на ин 13 схема плата
ИНДИКАТОР УРОВНЯ НА ИН13
Индикатор на ин 13 схема плата
Индикатор уровня сигнала на ИН-13. - Форум
Индикатор на ин 13 схема плата
Запутался , вывод с транзистора с коллектора к какому катоду ин-13 подключать? К
Индикатор на ин 13 схема плата
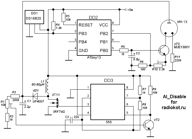
NiXIE: Термометр от AI_Disable
Индикатор на ин 13 схема плата
Ин 13 схема включения - Basanova.ru
Индикатор на ин 13 схема плата
Ламповый визуализатор звука. Строим бумбокс в стиле Fallout
Индикатор на ин 13 схема плата
Форум РадиоКот :: Просмотр темы - Часы на газоразрядных индикаторах
Индикатор на ин 13 схема плата
NiXIE: VU Meter Project ИН-13
Индикатор на ин 13 схема плата
Индикатор на 6е1п к компьютеру - Проверьте мою схему, посоветуйте схему - Форум
Индикатор на ин 13 схема плата
Форум РадиоКот * Просмотр темы - Помощь в реализации проекта. ИН13 индикатор.
Индикатор на ин 13 схема плата
Индикатор выходной мощности УМЗЧ. - Другие устройства для усилителей - Усилители
Индикатор на ин 13 схема плата
Форум РадиоКот * Просмотр темы - Часы на газоразрядных индикаторах
Индикатор на ин 13 схема плата
IN-13 Russian Lot of 2 Bargraph ANALOG THERMOMETER Nixie Tubes New.
Индикатор на ин 13 схема плата
NiXIE: Цифровой VU-meter ИН-13
Индикатор на ин 13 схема плата
Форум РадиоКот * Просмотр темы - Часы на газоразрядных индикаторах
Индикатор на ин 13 схема плата
Nixie Stuff Display technologies, Vintage radio, Electronics circuit
Индикатор на ин 13 схема плата
Индикатор уровня выходного сигнала на ин-13 купить в Таганроге Электроника Авито