Смотреть видео: Электронная схема антенны модели ан 03

Рис. 3.10. Принципиальная схема антенны "DELTA" Техническая библиотека lib.qrz.r
Обзор наружной антенны Дельта Н1181А-5V Цифровое телевидение
Антенные усилители SWA
Pin on Радиолюбитель
Читать книгу Антенны Е. Фурсова : онлайн чтение - страница 2
Как передать информацию и питание по двум проводам? Радиолюбитель - это просто!
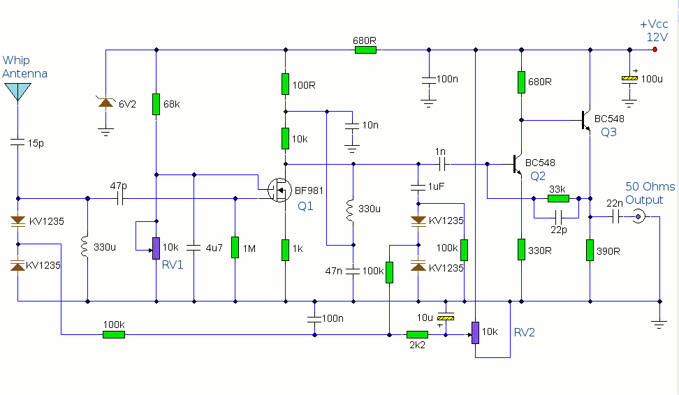
Radio Antenna with Active Gain
Активная антенна в багажнике
4.3. Усилители телевизионные индивидуальные Техническая библиотека lib.qrz.ru
Активная антенна своими руками. Обзор. Антенны, Гармоника, Радиолюбитель
Active Antenna for Medium Wave in 2020 Basic electronic circuits, Antenna, Circu
КВ активная штыревая антенна Radio-любитель Дзен
Активная антенна диапазона УКВ ЧМ - RadioRadar
Активная антенна своими руками. Обзор. Антенны, Гармоника, Радиолюбитель
Рис. 3.41. Принципиальная схема усилителя антенны "NK-3202S"
Усилитель антенный SWA-2000 - купить по выгодной цене в интернет-магазине Техмар
Контент Desert Eagl.5 - Страница 6 - Форум по радиоэлектронике
Рис. 5.16. Принципиальная схема антенного усилителя UYDU
Активная антенна от 10 кГц до 20 МГц размером... со спичечный коробок! - Страниц
Medium Wave Active Antenna - Signal_Processing - Circuit Diagram - SeekIC.com
Active magnetic loop antenna circuit diagram Electronic circuit projects, Ham ra
Мои антенны. - Страница 27 - ВТОРАЯ ЖИЗНЬ СТАРОГО РАДИО
Рамочная антенна для КВ-диапазонов
Усовершенствование активной комнатной антенны KB диапазона. Схема, описание Анте
car antenna amplifier circuit schematic Car antenna, Antenna, Circuit diagram
Активная коротковолновая антенна Mini-Whip своими руками. Антенны, Телевизионная
Very Weak Signal Reception with Small Magnetic Loop Antenna Shortwave radio, Hf
Приёмник и антенна диапазона 136 кГц, или с чего начать освоение ДВ...окончание.
Antenna Amplifiers Circuits and Projects Tv antenna, Antenna, Basic electronic c
ТЕЛЕВИЗОР "КОРМИТ" АНТЕННУ МОДЕЛИСТ-КОНСТРУКТОР
Схема антенны 4g антенны
Всем привет, вопрос, будет ли вырабатываться несущая, если в базу vt2 ничего не
Active Antenna for HF-VHF-UHF Electronic schematics, Antenna, Ham radio
ТЕЛЕВИЗОР "КОРМИТ" АНТЕННУ МОДЕЛИСТ-КОНСТРУКТОР
Antenna Amplifiers Circuits and Projects Tv antenna, Antenna, Basic electronic c
Рамочная активная антенна своими руками. Антенны, Принципиальная схема, Самые см
DIAGRAMAS DE ANTENAS in 2024 Ham radio antenna, Ham radio, Diy tv antenna
Особенности антенн для импортных телевизоров
ELECTRONIC_ANTENNA_SELECTOR - Basic_Circuit - Circuit Diagram - SeekIC.com
Ответы Mail.ru: Как правильно подключить самодельную антену?