Смотреть видео: Электрическая схема зарядного устройства вымпел 30

Форум РадиоКот * Просмотр темы - доработка АЗУ Вымпел-55
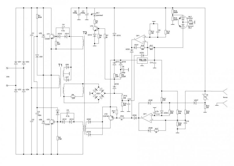
Зарядное устройство "ВЫМПЕЛ- 30" напряжение 12 В, ток 0,8-20 А, стрелочный индик
Не запускается ЗУ Вымпел -30 - Зарядные устройства и аккумуляторы - Форум по рад
Доработка зярядного устройства "Вымпел-55" - Страница 9 - Очумелые Ручки - Автом
Форум РадиоКот * Просмотр темы - Эффективное мощное зарядно-десульфатирующее уст
Форум РадиоКот * Просмотр темы - Зарядное устройство pw150,низкая мощность
Трудности ремонта ЗУ ВЫМПЕЛ-55. И других от компании "ОРИОН" СпецТехноРемонт эле
Orion pw 325 2/2 Для зарядки
Зарядные устройства для аккумуляторных батарей
Ответы Mail.ru: Имеется зарядник ОРИОН 325 Iмакс=18А, Uзарядки=14,45В. Но после
Схема з у вымпел 30
Выбираем ЗУ. - Страница 8
Мне нужна программа, которая имеет в себе уже готовые отечественные микросхемы и
Паяльник & Отвертка TEAM part II - Форум onliner.by
РЕМОНТ ЗАРЯДНЫХ УСТРОЙСТВ САМОМУ
Публикации Десульфатор - Страница 9 - Форум oil-club.ru - Выбор моторных масел,
Контент ayvan - Страница 13 - Автомобильный Портал oktja.ru
Ремонт зарядно-пускового устройства Орион PW 325 после переполюсовки Морской рад
Ремонт зарядного устройства Орион PW415 Будни (радио)инженера Дзен
Схема зу орион
Зарядное устройство на два режима
Простое зарядное устройство с таймером
Балансный МШУ по схеме Нортона: экономьте ферриты, товарищи
Контент Sanek - Форум по радиоэлектронике
Телевизор PANASONIC tc-2100t на шасси tnp4g036 с картинками
Электрическая схема зарядного устройства катунь 506
Зарядное устройство Ultimate Speed ULGD 3.8 A1 схема - Форум
Устройство зарядное 12/24В, 0-15А, стрелочный индикатор (Вымпел-415) купить в Мо
Схема зарядного устройства striver pw260
Контент oleg1ma - Страница 15 - Форум по радиоэлектронике
Делаем полезный девайс на зиму и не только ч.1 (Изготовление) - Daewoo Lanos, 1,
Pw700 схема электрическая принципиальная
Вымпел зарядное устройство схема
Зарядно-восстановительное устройство для кислотных АКБ - Конструкции средней сло
Контент anatoliy563 - Страница 5 - Форум по радиоэлектронике
Принципиальная схема зарядного вымпел 30
Кликни для увеличения Принципиальная схема, Радиолюбитель, Электроника
Доработки, модификации, ремонт серийных ЗУ - Страница 16
Схема зарядного вымпел 30
Hp8204b схема зарядное устройство 58 фото