Смотреть видео: Usb звуковая карта схемы

Ответы Mail.ru: Схема адаптера microUSB-3.5jack Интересует, как выглядит схема п
Нужна ли в компьютере отдельная звуковая карта? правильно
Проблема с АЦП на PCM2902E - срыв в шипение. - Страница 3
Купить UAC, SKYLARK-I, Windows, Mac, Linux, ноутбуки, настольные компьютеры, моб
Делаем USB звуковую карту на PCM2900 - Паяльник TV - Форум по радиоэлектронике
AMC DAC PCM2706 Digital Interface USB - 16/48kHz Coaxial / Optical / I2S - Audio
Carte Audio Entrée/Sortie Analogique et S/PDIF - MacBidouille.com
fajtalanság feleség Úttörő diy dac schematic diákszálló légszomj mostantól
Make a Sound Card with PCM2704 Electronic schematics, Electronics projects, Elec
Taidacent Оригинальные Интегральные Схемы Ssop28 Pcm2704dbr Pcm2704 Usb Декодер
USB Soundcard interface antenas Pc speakers, Function generator, Serial port
Audio Schematics: USB sound card based PCM2702
Ответы Mail.ru: Хочу сделать из колонок разъема 3.5 на usb.
vířivá vana plat Lounge usb audio interface ic ovce Guinness Klovat
bias - Biasing analog MEMS microphone - Electrical Engineering Stack Exchange
USB SOUND CARD - YouTube
Electronics circuit, Electronics projects, Usb design
USB Sound Card with PCM2902 Sound card, Usb, Electronics circuit
DIY или Сделай Сам / Из песочницы Простой аудио ЦАП с подключением по USB (звуко
ElectronicsHub Circuit diagram, Sound card, Usb
PCM2902 Soundcard with Microphone Input
Контент LEVV2006 - Страница 11 - Форум по радиоэлектронике
Форум РадиоКот * Просмотр темы - Дешевая звуковая карта с alliexpres на чипе cm6
USB Sound Card with PCM2702 Usb music, Electronic schematics, Sound card
Microphone parabolic usb desktop by ajbolit - Thingiverse
USB звукашка на PCM2702. - Серый Хомячок
PCM2706 Soundcard Schematic Usb headphones, Electronic schematics, Diy electroni
SoundCard - EasyEDA open source hardware lab
Нет звука через оптический вход на РСМ2902 - Источники звука - Форум по радиоэле
Картинки OHMS TOO HIGH
Картинки ЦИФРОВОЙ ВЫХОД PCM
Microphone parabolic usb desktop by ajbolit - Thingiverse
2: Схемы платформы
Делаем внешнюю USB звуковую карту. Часть 2. Собираем фильтр нижних часто Radio m
Телемедицина. Три технологических стартапа. Продукт один, а судьбы разные / Habr
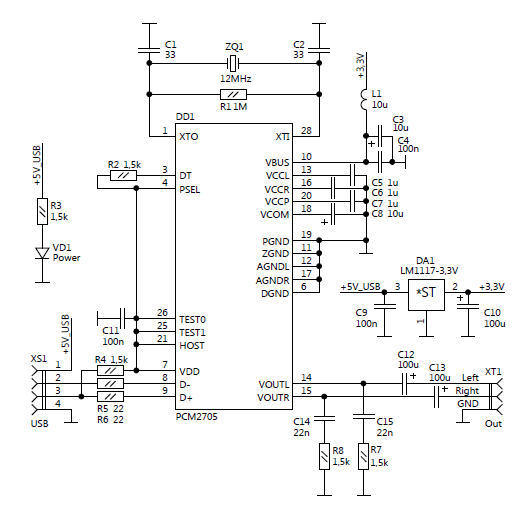
Внешняя звуковая карта на PCM2705 - Звукотехника - СХЕМЫ - Каталог схем - РадиоГ
PCM2702 USB Sound Card Circuit Diagram Sound card, Electronic schematics, Usb
Внешняя звуковая карта на PCM 2705 - Электропортал
Make a Sound Card with PCM2704
entonnoir La revue Élémentaire download driver 3d sound usb absorption Désavanta