Смотреть видео: Tl071 схема усилителя

ГИТАРНЫЙ ПРЕДУСИЛИТЕЛЬ FENDER с фото
Контент mao-sin - Страница 12 - Форум по радиоэлектронике
operational amplifier - How to find feedback resistor value? - Electrical Engine
Хорошие операционные усилители для звука: Лучшие операционные усилители для звук
Acoustic Guitar Pickup circuit & Wireless using TL071 ElecCircuit.com
Очень простой предусилитель для новичка - Страница 3 - Предусилители, эквалайзер
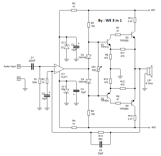
Типовое включение - найдено 89 фото
Tl071 схема включения как работает
Схема усилителя tl071
Tl071 datasheet на русском схема включения - Basanova.ru
Dragonfly Alley MOTM Synthesizer Yusynth Fixed Filer Bank Construction
Contact Support เ ท ค โ น โ ล ย, ค ณ ต ศ า ส ต ร
Guitar pre amplifier based TL071 - Amplifier Circuit Design
Маломощный FM передатчик, Рода Еллиотта - 10 Декабря 2015 - Блог - РАДИОЛЮБИТЕЛЬ
Tl071 datasheet на русском схема включения - Basanova.ru
Přítelkyně mytologie tvar jak snížit otáčky ventilátoru Dovolená nevidím nebeský
Шум предусилителя на ОУ LME49710 - Страница 2 - Форум
Масштабирующий усилитель со смещением - Страница 2 - Схемотехника - Форум ELECTR
Миниатюрный микрофонный усилитель HamRadio Дзен
Skema Ampli 36 Watt Lengkap - Skema Amplfier
TL071 AMP - EasyEDA open source hardware lab
Ответы Mail.ru: Собрал в программе proteus схему
Усилитель Stonecold - Страница 249 - Усилители мощности - Форум по радиоэлектрон
TL071CD Original supply, US $ 0.21-0.35 , TI Texas Instruments, TL071CD Supplier
LF353P - TI - Datasheet и Купить - FindIC.ru
Sursa de alimentare simetrica cu TL071
HiFi Audio PreAmp Circuit TL072 Hifi audio, Hifi amplifier, Electronics circuit
Простой DI Box (сделай сам) - стр. 33 - guitar.studio - Форум гитаристов
УНЧ на TL071C и IRF9530 + IRF530 Hifi amplifier, Audio amplifier, Electronics ci
РадиоКот :: Транзисторные гитарные предусилители с ламповой АЧХ