Смотреть видео: Cr6842s схема блока питания

Блок питания на cr6842s, схема и печатная плата
Питание микросхемы от переменки - Импульсные источники питания, инверторы - Фору
Ремонт блока питания на 24 вольта из Китая для паяльной станции. - DRIVE2
Импульсные блоки питания - DRIVE2
LG FLATRON W2252TQT não liga - Monitores e Projetores - EletrônicaBR.com
DAP006 DAP006-1 - Все для ремонта электроники
Подскажите по БП Аппаратная платформа Arduino
Контент FOLKSDOICH - Страница 94 - Форум по радиоэлектронике
DC2416 - на холостом ходу вылетает полевик, ШИМ и т.д - Страница 2 - Форум радио
CR6842T ШИМ-контроллер, DIP-8 - RadioMart.kz - Робототехника и радиодетали
Простой, импульсный блок питания на IR2153 поэтапно
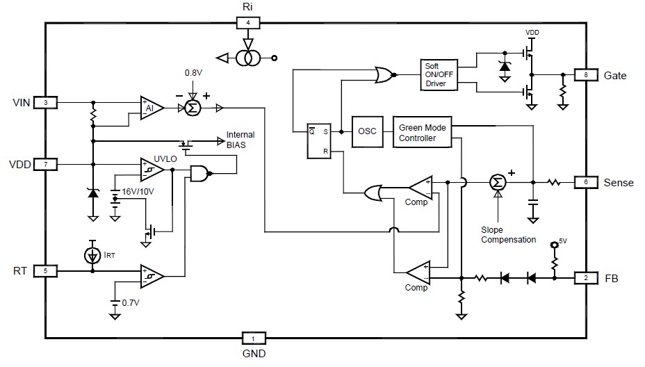
Микросхема CR6842S
Платы С Uc3845n - Импульсные источники питания, инверторы - Форум по радиоэлектр
Controlador Pwm De Potência Verde Cr6842s,Novo E Original - Buy Cr6842s,Pwm,Cont
РадиоКот :: Мини паяльная станция на жалах T12.
Блок питания на UС3842 - Страница 10 - Импульсные источники питания, инверторы -
Зарядка BC266420200 электро самоката не включается Ремонт Лайфхаки по ремонту эл
12 Вольт 6-8 Ампер блок питания, который приятно удивил.
Снова блок питания, на этот раз 24 Вольта, 20 Ампер и 480 Ватт Electronics circu
Блок питания MeanWell на 27 вольт - схема ШИМ контроллера, тест источника на имп
Микросхема CR6842S
SG6842BLVSZ Original supply, US $ 0.1-0.5 , System General System General Corpor
Импульсный блок питания на IR2153
Простой импульсный блок питания на IR2153 - Страница 2 Metallica
РадиоКот :: Собираем импульсный БП. Блок питания на микросхеме KA2S0880
Nastavitelná nabíječka pro autobaterii. Nabíječky baterií Electronic circuit des
Методика поиска неисправности блока питания на примере питания (часть 2). Ремонт
ИМПУЛЬСНЫЙ ИСТОЧНИК ПИТАНИЯ НА 12...24 Вт Электроника, Электротехника, Принципиа
Ответы Mail.ru: ребята помогите сделать регулировку напряжения с ограничением то
Схемы универсальных блоков питания для ноутбуков - на 12В, 15В, 18В, 19В, 20В, 2
Зарядное устройство из любого БП компьютера - Lada 21099, 1,5 л, 2000 года элект
Бп на sg6848 схема
Традиционная схема блока питания на UC3843 Circuit diagram, Electronic schematic
Top247Yn схема блока питания: Двухканальный источник питания мощностью 20W для в
Опыт ремонта импульсного блока питания Ремонт, Радиолюбитель, Телевидение
Собираем импульсный БП на микросхеме KA2S0880
UC3842B COPY Resources
Linear Regulated vs. Switch Mode Power Supply EAGLE Blog
Контент Rede RED - Страница 200 - Форум по радиоэлектронике
Ответы Mail.ru: Чем заменить микросхему lp3792 в блоке питания