Смотреть видео: 5807m микросхема схема подключения

Форум РадиоКот * Просмотр темы - Цифровой приёмник на TEA5767 c часами на DS1307
Что радиолюбители интересного могут найти и купить на AliExpress RADIO INFO Дзен
radio - RDA5807M FM antenna question - Electrical Engineering Stack Exchange
Rda радиолюбителей: найдено 76 изображений
RDA5807M sh arduinoLab
Контент miisha - Форум по радиоэлектронике
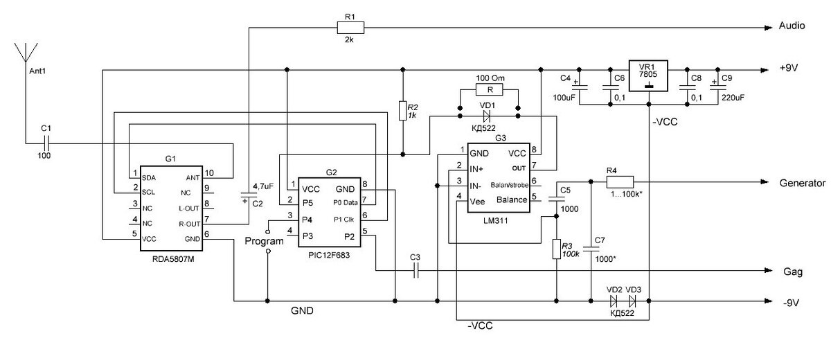
Форум РадиоКот * Просмотр темы - FM приёмник RDA5807
Самодельный радиолюбительский FM радиоприемник на микросхемах RDA5807FP и CKE800
Радиомодуль с RDA5807M продлевает жизнь старых радиоприёмников - Страница 5 - Об
Разрабатываем универсальный всеволновый модуль для восстановления советских ради
Обновлено. Стерео радиоприёмник Rda5807m + Attiny13a ценой меньше 1$ Radio, Ham
Расшифровка RDS на FM радиоприемнике RDA5807M - Форум Picbasic.ru
Радиоприемник RDA5807M + Atmega8 (часть 1) Радиолюбитель - это просто
Arduino FM-радиоприемник на основе платы UNO и RDA5807M
Радиомодуль RRD_102v 2.0 на чипе RDA5807M + ИК-модуль VS1838B (Arduino) rcl-radi
Подключение микросхемы RDA5807FP (FM радиоприемник) без микроконтроллера, все чт
Микросхема тюнер RDA5807FP SOP-16
Простой FM-приемник на RDA5807FP Мастер Винтик. Всё своими руками!
Без имени-1 arduinoLab
Контент slavian.r - Страница 2 - Форум по радиоэлектронике
FM радиоприемник на микросхеме RDA5807FP без микроконтроллера, оптимальная схема
Перейти на страницу с картинкой
Форум РадиоКот * Просмотр темы - VUSB+RDA5807M (mega8)
FM Stereo Radio Module RDA5807M
Радиомодуль с RDA5807M продлевает жизнь старых радиоприёмников - Страница 48 - О
RDA5807M Stereo Radio Module - модуль FM-приемника для Arduino RRD-102V2.0 цена
Gallery Arduino Radio with RDS Hackaday.io
FM Radio with Frequency Display - Arduino Project Hub
Arduino+RDA5807=fm radio !!!! Электроника, Радио, Электротехника
Вариант модернизации FM приемника RDA5807 ARDUINO Принципиальная схема, Ардуино,
Как подключить RDA5807M с синтезатором частот и функцией FM стерео: схема включе
FM модуль RDA5807M RRD-102 v2.0 ФМ FM STEREO Приемник радио ардуино
Wexler Book Т7001 - 4PDA
Простое FM - радио (Arduino) Ардуино, Радио, Зарядные устройства для телефона
RRD-102 V2.0, FM радиомодуль RDA5807M купить недорого в Санкт-Петербурге RoboPar
Радиомодуль с RDA5807M продлевает жизнь старых радиоприёмников - Страница 36 - О
Радиомодуль с RDA5807M продлевает жизнь старых радиоприёмников - Страница 67 - О
AC1082, AU6210HD, AX1073, GPD2856 и другие MCU/SoC - Страница 49 - Форум радиолю
Радиомодуль с RDA5807M продлевает жизнь старых радиоприёмников - Страница 25 - О
Схема приемника на rda5807fp