Смотреть видео: 33262 микросхема схема включения



33262 микросхема схема включения

33262 микросхема схема включения
Помогите разобраться со схемой корректора фактора мощности MC34262 - Силовая Пре
33262 микросхема схема включения
基 于 MC33262 构 成 的 功 率 因 数 校 正(AFPC)电 路 设 计-基 础 电 子-维 库 电 子 市 场 网
33262 микросхема схема включения
Разработка принципов активной фильтрации тока сетевых источников электропитания
33262 микросхема схема включения
Mc33262 аналоги и замена - TouristMaps.ru
33262 микросхема схема включения
Mc33262 аналоги и замена - TouristMaps.ru

33262 микросхема схема включения
MC33262 Power Factor Controller - YouSpice
33262 микросхема схема включения
power factor correction - MC34262 PFC not reaching desired output voltage - Elec
33262 микросхема схема включения
Корректор коэффициента мощности (ККМ, PFC) - Страница 42 - Импульсные источники
33262 микросхема схема включения
Импульсные Зажигающие Устройства для ламп ВД 23 - Конференция iXBT.com
33262 микросхема схема включения
索 尼 GDM-400PS/F400 型 彩 显 开 关 电 源(MC33262p) 电 路,显 示 器 电 源 - 达 普 IC 芯 片 交 易 网
33262 микросхема схема включения
app sch - Electronics-Lab.com
33262 микросхема схема включения
IIYAMA HM204DT помогите опознать элемент
33262 микросхема схема включения
3 Теоретическая часть
33262 микросхема схема включения
Figure 4 from The application of IGBT driver MC33153 Semantic Scholar
33262 микросхема схема включения
Многофазный Корректор Коэффициента Мощности (Pfc) - Страница 2 - Импульсные исто
33262 микросхема схема включения
Ответы Mail.ru: вот какая хорошая схема лед драйвера простая и понятная одно ток
33262 микросхема схема включения
Блок-схема и типичное включение MC33340 Электроника, Блок-схема, Устройство
33262 микросхема схема включения
ИИП для УМЗЧ на базе IR2156, с ККМ на базе MC33262 2020
33262 микросхема схема включения
Aeroelectric - "Schematics"
33262 микросхема схема включения
44608p40 схема включения
33262 микросхема схема включения
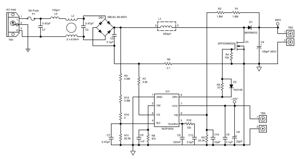
MC34262
33262 микросхема схема включения
Импульсный источник питания на базе IR2156, с корректором коэффициента мощности
33262 микросхема схема включения
MC34262D - ИС для импульсных ИП - МИКРОСХЕМЫ - Электронные компоненты (каталог)
33262 микросхема схема включения
Контент Suppressor - Форум по радиоэлектронике
33262 микросхема схема включения
MC34262 Datasheet PDF - Motorola = Freescale
33262 микросхема схема включения
MC34262
33262 микросхема схема включения
Z1051pi схема включения - TouristMaps.ru
33262 микросхема схема включения
MC33262 Datasheet Motorola pdf data sheet FREE from www.radioradar.net
33262 микросхема схема включения
Микросхемы импульсных преобразователей ON Semi с широким диапазоном входных напр
33262 микросхема схема включения
Форум РадиоКот * Просмотр темы - сгорел каректор чем меняете+схема:?
33262 микросхема схема включения
Микросхемы импульсных преобразователей ON Semi с широким диапазоном входных напр
33262 микросхема схема включения
MC33262 Datasheet Motorola pdf data sheet FREE from www.radioradar.net
33262 микросхема схема включения
Форум РадиоКот * Просмотр темы - сгорел каректор чем меняете+схема:?
33262 микросхема схема включения
Master Electronics Repair !: LOEWE SPHERES R 32 HD - POWER SUPPLY SCHEMATIC DIAG
33262 микросхема схема включения
Устройство и принцип работы активного корректора
33262 микросхема схема включения
10 шт.) Новый MC33262DR2G MC33262 / MC34262DR2G MC34262 микросхема коррекции коэ
33262 микросхема схема включения
5 шт./лот MC33262P DIP8 MC33262 DIP-8 33262P DIP AliExpress
33262 микросхема схема включения
5PCS MC33262PG MC33262P MC33262 DIP-8 Power Factor Controllers IC US eBay
33262 микросхема схема включения
ИИП для УМЗЧ на базе IR2156, с ККМ на базе MC33262 2020
33262 микросхема схема включения
Купить Бесплатная доставка. MC33262P 33262 в 8 футов управления питанием микросх